• 注册
  • 丰顺民生 丰顺民生 关注:9 内容:1465

    一马当先贺新春!2026年丰顺县春节、元宵文体活动全剧透!

  • 查看作者
  • 打赏作者
  • 当前位置: 潮客小镇 > 丰顺 > 丰顺民生 > 正文
    • 丰顺民生
    • 一马当先贺新春!2026年丰顺县春节、元宵文体活动全剧透!

      来源:丰顺发布 2026年2月4日

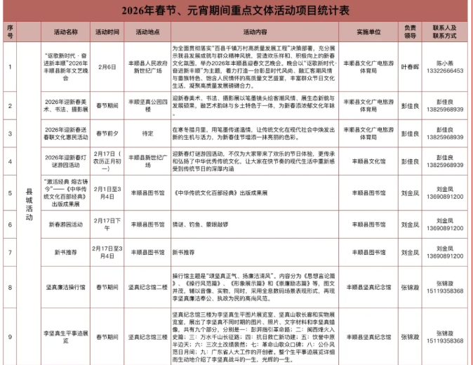
      红红火火过大年,热热闹闹贺新春。2026年春节、元宵节将至,为大力弘扬社会主义核心价值观和中华优秀传统文化,营造欢乐、祥和、喜庆、文明的节日氛围,丰顺县将开展一系列文化旅游体育活动,为全县人民奉上充满年味的“文化盛宴”。

      2026年丰顺县春节、元宵期间重点文体活动项目统计表

      一马当先贺新春!2026年丰顺县春节、元宵文体活动全剧透!

      一马当先贺新春!2026年丰顺县春节、元宵文体活动全剧透!

      一马当先贺新春!2026年丰顺县春节、元宵文体活动全剧透!

      一马当先贺新春!2026年丰顺县春节、元宵文体活动全剧透!

      请登录之后再进行评论

      登录
    • 任务
    • 实时动态
    • 到底部
    • 帖子间隔 侧栏位置: