三智系统 | 降低运营成本 提高业绩效能
01
背景说明
中小企业在我们国家可以说是经济的大半边天,从一些公开数据可以大致看到中小企业的分布情况。
近些年来,在中国规模以上工业企业中,中小企业的户数占了98%-99%;中小企业的营业收入,大概占到全部工业企业营业收入的55%-66%;中小企业的就业人数在规模以上工业企业中,占到全部就业人数的75%左右。
但最近一个时期,中小企业面临了很多困难,可以说它们现在正面临着双重困难:第一个困难是,疫情前,中小企业已经出现了一系列问题,包括营收下降、利润减少、亏损上升;第二个困难是,这次疫情从供给和需求两方面,对中小企业形成了严重的打击。
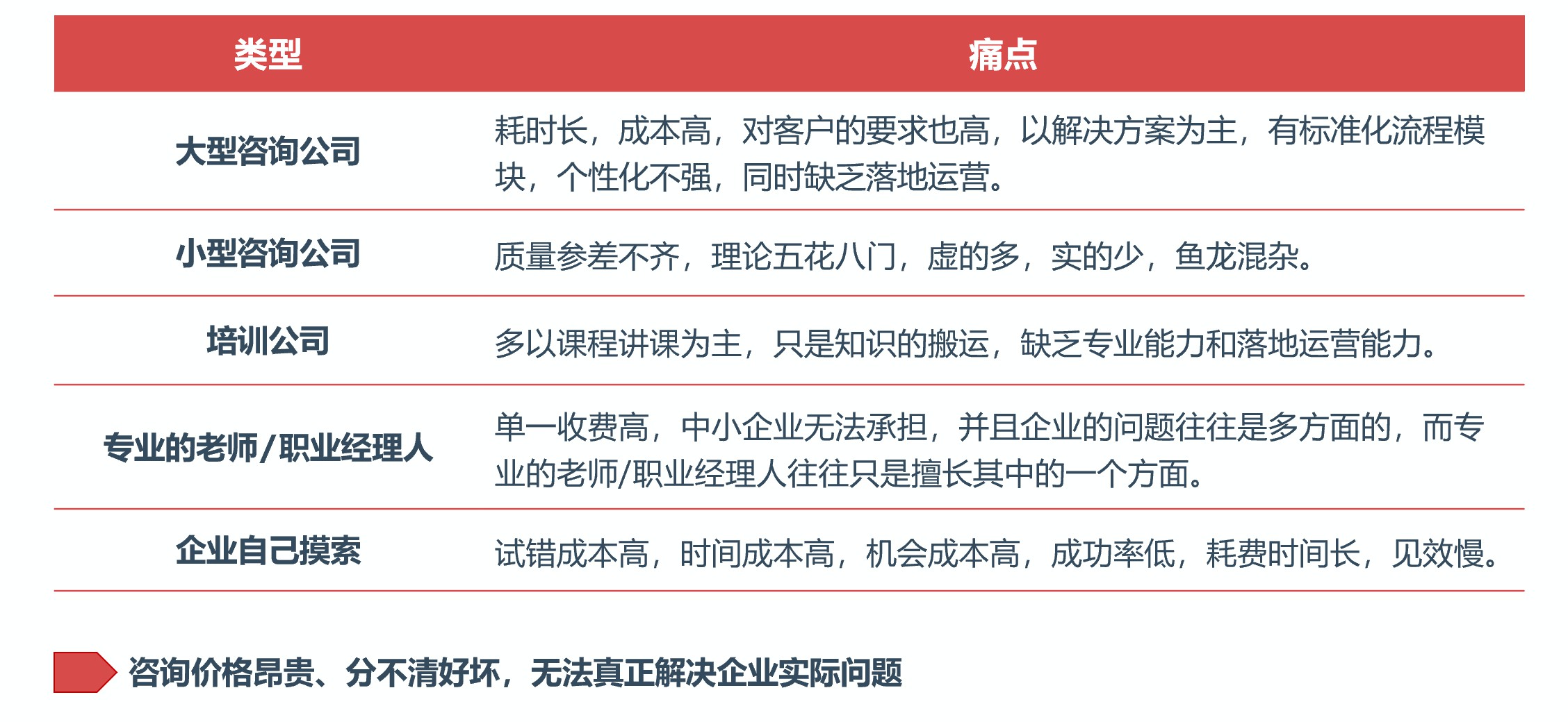
其实根本问题就在于这三个痛点:人才痛点、资金痛点、资源痛点,无论你是什么类型的企业,都绕不过“人才”、“资金”、“资源”这三座大山。
02
共享运营正当时,国外已成熟
其实市面上也有很多咨询机构的解决方案就是围绕“人才”、“资金”、“资源”这三大痛点展开的,但相对来是比较单一的,或者价格比较昂贵,中小微企业很难负担得起。
从上述分析可以看出,市面上的解决方案都是相对分散的,要么一个机构基本只能解决一个或极少的问题,要么就是收费极其昂贵,那如果可以把各界精英或专家顾问汇聚在一个平台,由多家企业共同分摊成本费用,共享专家智慧、共享平台资源、共享商业经验,共同跟市场要效应,中小企业的问题就迎刃而解了。
我们三智商道针对目前的中小微现状,在国内首创了“商业设计+共享运营”全新模式,旨在为中小企业解决运营过程中遇到的经营难题。其实共享运营服务模式在国外是成熟的,经过三十多年的发展,已经形成了一套成熟的理念、方法和工具,而且该模式有助于企业达到降低成本、提高效率的目的,甚至实现快速转型。
03
什么是共享运营?
那么共享运营服务是指什么呢?具有“共享”“运营”“服务”三重属性。
作为服务属性,共享服务借鉴了客户细分理论,将客户企业划分成不同种类,针对客户需求提供相应服务;作为运营属性,即通过一系列的调研及数据分析,根据整体商业策划,制定运营解决方案,逐步落地运营;作为共享属性,共享服务具有共享经济的基本特征,即可以借助发达的经济效应网络信息平台及我们三智商道的专家智慧,实现资源的重复、高效利用,发挥规模。
简单一句话总结就是:共享运营服务是帮助企业降低运营成本,提高业绩效能的。
04
企业为什么需要共享运营?
对于中小企业来说,时间就是金钱,单位时间内效率的提高对于中小企业在竞争中脱颖而出是至关重要的一步。
那么共享运营服务就可以很好地解决问题,很好地解放客户双手,由专家团队做企业的专属智库,为企业出谋划策,给定方向,然后由专家团队来指导落地运营,帮助企业降低成本,提高业绩效能。
企业加入到共享运营服务中,会有以下三点好处:
1、让企业赚更多的钱
从无利,到微利,到小利,到中利,到大利。
2、让企业的价值不断增大
让企业从收钱,到赚钱,到有钱,到值钱。
3、解放老板,轻松经营
可以真正针对企业问题制定合适的解决方案,不需要企业老板操心太多,都由专家团队为你排忧解难。
05
共享运营服务是什么?
我们三智商道的共享运营服务主要分三个服务阶段,第一阶段是策划定向,包括四大板块内容:上门调研诊断、整体策划设计、运营前期筹备、解决方案设计;第二阶段就是敏捷运营,包括三大板块内容:团队培训导入、方案落地指导、项目启动签约;第三阶段则是全程跟踪服务:落地指导项目运营执行,定期跟进项目进度,及时解决项目问题。
共享运营的导入就是由专家团队制定一份商业框架书,跟客户企业商议并确定以后,就继续制定完整的商业策划书,配置人员与资源,逐步导入。
我们三智商道的专家团队汇聚了国内商业相关领域的专家顾问及行业精英,实战经验丰富,可以很好地为企业解决问题。
目前,加入我们共享运营服务的客户都取得了不错的成效,梅州一体检中心,在导入共享运营模式以前市场份额几乎为零,导入三智商道共享运营体系以后,该体检机构从在梅州的零市场占有率到牢牢保持着在梅州市场占有率第一的位置,成为梅州乃至粤东地区最具影响力的专业体检机构。
江西鹰潭市一眼镜城,由于交通不便利,基本无商家入驻,导入三智商道共享运营体系以后,仅经过40多天的宣传推广,展销会3天时间成交破千万大关。
江山一建材市场空置长达4年,导入共享运营服务以后,成功将整个市场的招商率做到了90%以上。如今这个市场已经成为江山第二大建材市场,我们在策划这个市场过程中,始终坚持要一步一步的扎实做,不急于求成,前期我们整整三个多月都没招商,把每一个动作都当作对下一步的投资,最终赢得了成功。
共享运营的服务内容有六大板块:第一板块:企业内外部调研分析;第二板块:商业策划顶层设计;第三板块:解决方案量身定制;第四板块:运营模式整体设计;第五板块:团队具体落地执行;第六板块:变通和调剂模块。
其服务流程如下:
同时,我们的共享运营服务项目将由具有实战经验的总经理来担任运营负责人,三智商道专家团队作为策划和智谋提供,项目经理负责监督和指导实施,客户方的团队负责落地执行,大家组成一个密不可分的系统,共同推进。


002.png)









